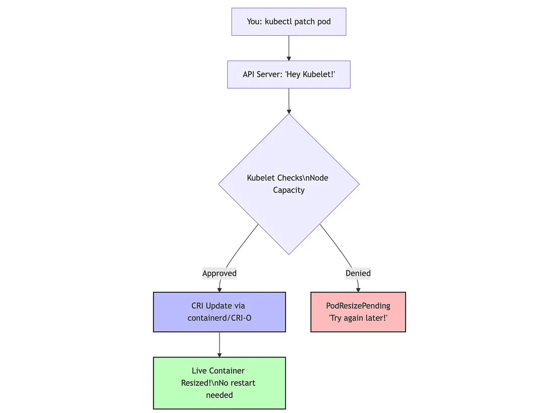
Kubernetes 1.33 버전이 출시됐고, 많은 사람들이 기다려 온 기능이 포함됐습니다. 바로 in-place pod vertical scaling에 대한 설명입니다.
다이어그램과 함께 실제로 동작하는 모습을 보여주는 간단한 데모를 확인하세요. (쿠버네티스 1.33(Rapid Channel)**이 적용된 GKE(Google Kubernetes Engine) 환경에서, 쿠버네티스 API를 통한 파드 설정 확인)
1. Create a Resource-Monitoring Pod
Start by creating a Pod that continuously monitors its own resource allocations:
kubectl apply -f - <<EOF apiVersion: v1 kind: Pod metadata: name: resize-demo spec: containers: - name: resource-watcher image: ubuntu:22.04 command: - "/bin/bash" - "-c" - | apt-get update && apt-get install -y procps bc echo "=== Pod Started: $(date) ===" # Functions to read container resource limits get_cpu_limit() { if [ -f /sys/fs/cgroup/cpu.max ]; then # cgroup v2 local cpu_data=$(cat /sys/fs/cgroup/cpu.max) local quota=$(echo $cpu_data | awk '{print $1}') local period=$(echo $cpu_data | awk '{print $2}') if [ "$quota" = "max" ]; then echo "unlimited" else echo "$(echo "scale=3; $quota / $period" | bc) cores" fi else # cgroup v1 local quota=$(cat /sys/fs/cgroup/cpu/cpu.cfs_quota_us) local period=$(cat /sys/fs/cgroup/cpu/cpu.cfs_period_us) if [ "$quota" = "-1" ]; then echo "unlimited" else echo "$(echo "scale=3; $quota / $period" | bc) cores" fi fi } get_memory_limit() { if [ -f /sys/fs/cgroup/memory.max ]; then # cgroup v2 local mem=$(cat /sys/fs/cgroup/memory.max) if [ "$mem" = "max" ]; then echo "unlimited" else echo "$((mem / 1048576)) MiB" fi else # cgroup v1 local mem=$(cat /sys/fs/cgroup/memory/memory.limit_in_bytes) echo "$((mem / 1048576)) MiB" fi } # Print resource info every 5 seconds while true; do echo "---------- Resource Check: $(date) ----------" echo "CPU limit: $(get_cpu_limit)" echo "Memory limit: $(get_memory_limit)" echo "Available memory: $(free -h | grep Mem | awk '{print $7}')" sleep 5 done resizePolicy: - resourceName: cpu restartPolicy: NotRequired - resourceName: memory restartPolicy: NotRequired resources: requests: memory: "128Mi" cpu: "100m" limits: memory: "128Mi" cpu: "100m" EOF
2. Explore the Pod’s Initial State
Let’s look at the Pod’s resources from the Kubernetes API perspective:
kubectl describe pod resize-demo | grep -A8 Limits:
You’ll see output like:
Limits: cpu: 100m memory: 128Mi Requests: cpu: 100m memory: 128Mi
Now, let’s see what the Pod itself thinks about its resources:
kubectl logs resize-demo --tail=8
You should see output including CPU and memory limits from the container’s perspective.
3. Resize CPU Seamlessly
Let’s double the CPU without any restart:
kubectl patch pod resize-demo --subresource resize --patch \ '{"spec":{"containers":[{"name":"resource-watcher", "resources":{"requests":{"cpu":"200m"}, "limits":{"cpu":"200m"}}}]}}'
Check the resize status:
kubectl get pod resize-demo -o jsonpath='{.status.conditions[?(@.type=="PodResizeInProgress")]}'
Note: On GKE with Kubernetes 1.33, you might not see the PodResizeInProgress condition reported in the Pod status, even though the resize operation works correctly. Don’t worry if kubectl get pod resize-demo -o jsonpath='{.status.conditions}' doesn’t show resize information - check the actual resources instead.
Once that shows the resize has completed, check the updated resources from the Kubernetes API:
kubectl describe pod resize-demo | grep -A8 Limits:
And verify the Pod now sees the new CPU limit:
kubectl logs resize-demo --tail=8
Notice how the CPU limit doubled from 100m to 200m without the Pod restarting! The Pod’s logs will show the cgroup CPU limit changed from approximately 10000/100000 to 20000/100000(representing 100m to 200m CPU).
4. Resize Memory Without Drama
Now, let’s double the memory allocation:
kubectl patch pod resize-demo --subresource resize --patch \ '{"spec":{"containers":[{"name":"resource-watcher", "resources":{"requests":{"memory":"256Mi"}, "limits":{"memory":"256Mi"}}}]}}'
After a moment, verify from the API:
kubectl describe pod resize-demo | grep -A8 Limits:
And from inside the Pod:
kubectl logs resize-demo --tail=8
You’ll see the memory limit changed from 64Mi to 128Mi without any container restart!
5. Verify No Container Restarts Occurred
Confirm the container never restarted during our resize operations:
kubectl get pod resize-demo -o jsonpath=‘{.status.containerStatuses[0].restartCount}’
Should output 0 - proving we achieved the impossible dream of resource adjustment without service interruption.
6. Cleanup
When you’re done experimenting:
kubectl delete pod resize-demo
[출처] https://medium.com/itnext/kubernetes-1-33-resizing-pods-without-the-drama-finally-88e4791be8d1
