[KubeAI] Official Wiki
Github Page: k13d
์ด ํ์ด์ง๋ KubeAI์ ๋น์ , ๊ธฐ์ ์ ๋ฐฉํฅ์ฑ, ๊ทธ๋ฆฌ๊ณ ํ์ ๋ฐฉ์์ ์ ์ํ๋ ํตํฉ ๋ฌธ์์ ๋๋ค. ํ์๊ณผ ์ธ๋ถ ๊ธฐ์ฌ์๋ค์ด ์กฐํ๋กญ๊ฒ ํ์ ํ ์ ์๋๋ก ๋๋ ๊ณต์ ๊ฐ์ด๋๋ผ์ธ์ ๋๋ค.
This page serves as the comprehensive documentation defining the vision, technical direction, and collaboration methods for KubeAI. It is an official guideline to ensure seamless collaboration between the team and external contributors.
1. Project Overview
-
Purpose
k13d๋ K9s์ ์ง๊ด์ ์ธ TUI(Terminal UI), kubectl-ai์ ์์ฐ์ด ์ง์ ์ฒ๋ฆฌ, ๊ทธ๋ฆฌ๊ณ ๊ณ ๋ํ๋ ์น ๋์๋ณด๋๋ฅผ ํ๋๋ก ๊ฒฐํฉํ ์ฟ ๋ฒ๋คํฐ์ค ์ด์ ์๋ฃจ์ ์ ๋๋ค. ๋จ์ํ ๋ชจ๋ํฐ๋ง์ ๋์ด "ํ์ง(Detection) โ ๋ถ์(Analysis) โ ์กฐ์น(Remedy)"๋ก ์ด์ด์ง๋ ์ด์ ์ํฌํ๋ก์ฐ๋ฅผ AI ์์ด์ ํธ์ ํตํฉํ์ฌ, ํด๋ฌ์คํฐ ๊ด๋ฆฌ์ ๋ณต์ก์ฑ์ ํ๊ธฐ์ ์ผ๋ก ๋ฎ์ถ๋ ๊ฒ์ ๋ชฉํ๋ก ํฉ๋๋ค.
k13d is a comprehensive Kubernetes management solution that integrates the intuitive Terminal UI (TUI) of K9s, the natural language processing of kubectl-ai, and an advanced web dashboard. Moving beyond simple monitoring, it aims to drastically reduce the complexity of cluster management by integrating an AI agent into a seamless operational workflow, โDetection โ Analysis โ Remedy.โ -
Background / Introduction
๊ธฐ์กด ๋๊ตฌ๋ค์ ํํธํ๋์ด ์์ด ์ด์์๊ฐ ์ปจํ ์คํธ๋ฅผ ์ ์งํ๊ธฐ ์ด๋ ต๋ค๋ ํ๊ณ๊ฐ ์์์ต๋๋ค.
k13d๋ ์ด๋ฅผ ๋ค์๊ณผ ๊ฐ์ ์ฐจ๋ณ์ ์ผ๋ก ๊ทน๋ณตํฉ๋๋ค.
Existing tools are often fragmented, making it difficult for operators to maintain a consistent context. k13d overcomes these limitations through the following key differentiators:-
์ปจํ ์คํธ ๊ธฐ๋ฐ AI: ๋จ์ํ ๋ช ๋ น์ด ์์ฑ์ ๋์ด, ์ด์์๊ฐ ํ์ฌ ๋ณด๊ณ ์๋ ๋ฆฌ์์ค ์ํ, ์ด๋ฒคํธ ๋ก๊ทธ, ๋ฉํธ๋ฆญ์ ์ค์๊ฐ AI ์ปจํ ์คํธ๋ก ์ฃผ์ ํฉ๋๋ค. ์ด๋ฅผ ํตํด "์ ์ด ํ๋๊ฐ ์ฃฝ์์ง?"๋ผ๋ ์ง๋ฌธ์ ์ ํํ ์ง๋จ์ ์ ๊ณตํฉ๋๋ค.
Context-Aware AI: Moving beyond simple command generation, k13d injects real-time AI contextโincluding resource status, event logs, and metricsโdirectly into the workflow. This allows for the most accurate diagnosis when asking critical questions like, โWhy did this pod crash?โ -
ํ์ด๋ธ๋ฆฌ๋ ์ธํฐํ์ด์ค: CLI์ ์ ์์ฑ๊ณผ ๋์๋ณด๋์ ์๊ฐ์ ๊ฐ์์ฑ์ ๋์ ์ ๊ณตํ์ฌ ํ๊ฒฝ์ ๊ตฌ์ ๋ฐ์ง ์๋ ์ด์ ๊ฒฝํ์ ์ ๊ณตํฉ๋๋ค.
Hybrid Interface: By simultaneously providing the speed of a CLI and the visual clarity of a dashboard, it delivers a seamless operational experience regardless of the environment. -
์์ฌ๊ฒฐ์ ๋ณด์กฐ: kubectl-ai ๊ธฐ๋ฅ์ ๋์๋ณด๋ํํ์ฌ, AI๊ฐ ์ ์ํ๋ YAML ๋ณ๊ฒฝ ์ฌํญ์ ์๊ฐ์ ์ผ๋ก ๋น๊ตํ๊ณ ํด๋ฆญ ํ ๋ฒ์ผ๋ก ์ฆ์ ๋ฐ์ํฉ๋๋ค.
Decision Support: By transforming kubectl-ai capabilities into a dashboard experience, users can visually compare AI-suggested YAML changes and apply them instantly with a single click.
-
-
Core Values:
- Knowledge Sovereignty (์ง์ ์ฃผ๊ถ): ์ด์ ์ง์์ด ํน์ ๊ฐ์ธ์๊ฒ ์ข ์๋์ง ์๋๋ก ํ์คํ๋ ์ด์ ํจํด์ ์ถ์ /๊ณต์ ํฉ๋๋ค.
- Open Source (์คํ ์์ค ์ ์ ): ๋๊ตฌ๋ ์ฝ๊ณ , ๊ณ ์น๊ณ , ํ์ฅํ ์ ์๋ ๊ตฌ์กฐ๋ก ๋ง๋ค์ด ํ์ ๊ฐ๋ฅํ ์ํ๊ณ๋ฅผ ์งํฅํฉ๋๋ค.
- Innovation (๊ธฐ์ ํ์ ): LLM/Agent, ์ปจํ ์คํธ ์ถ์ถ, ์์ ํ ์คํ(Guardrails) ๋ฑ ์ต์ ๊ธฐ๋ฒ์ ์ค๋ฌด ์ด์์ ๋ง๊ฒ ์ ์ฉํฉ๋๋ค.
- Safety by Design (์์ ์ฐ์ ): โ๋ฌด์กฐ๊ฑด ์คํโ์ด ์๋๋ผ โ๊ฒ์ฆ/์น์ธ/๋กค๋ฐฑ ๊ฐ๋ฅโํ ์ด์ ๋ณด์กฐ๋ฅผ ์งํฅํฉ๋๋ค.
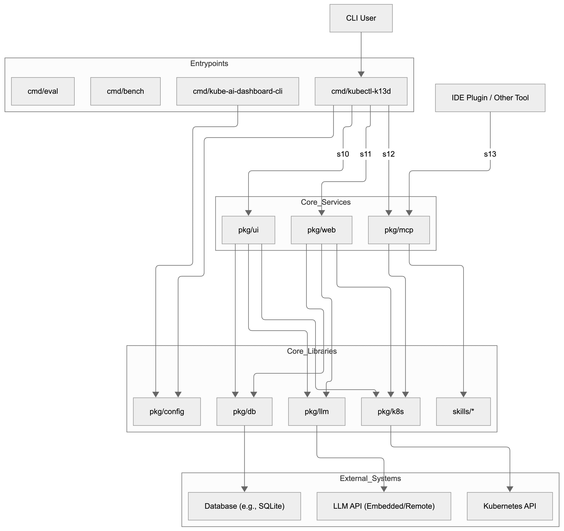
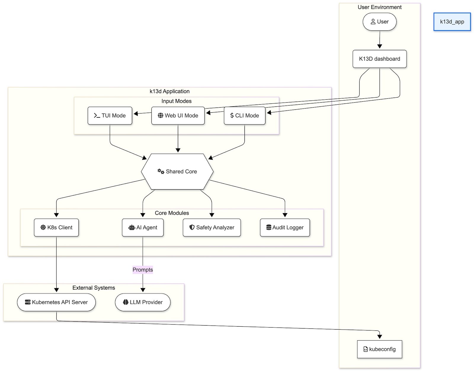
2. Architecture
2. The Team
Roles and responsibilities for the member team.
| ์ด๋ฆ (Name) | ์ญํ (Role) | ์ฃผ์ ์ฑ ์ (Responsibilities - KR/EN) |
|---|---|---|
| ๊น์์ฃผ @fjvbn2003 | Lead | ๋น์ /๋ก๋๋งต/์ฐ์ ์์ ๊ฒฐ์ , ๋์ธ ์ปค๋ฎค๋์ผ์ด์ , ์ ํ ๋ฐฉํฅ์ฑ(๋ฌธ์ ์ ์) Vision, roadmap, prioritization, external comms, problem framing |
| ๊ณฝ์ฑํ @nchime | Tech Lead | ์ํคํ ์ฒ ์ค๊ณ, ๊ธฐ์ ์์ฌ๊ฒฐ์ , ์ฝ๋๋ฆฌ๋ทฐ ๊ธฐ์ค ์๋ฆฝ, ํ์ง/๋ณด์ ๊ฐ๋๋ ์ผ Architecture, technical decisions, review standards, quality & safety guardrails |
| ๊นํํธ @heung115 | Core Dev | ํต์ฌ ๊ธฐ๋ฅ ๊ตฌํ(UI/CLI/Backend ์ค ํต์ฌ ๋ชจ๋), kubectl ์ฐ๋/๋ช ๋ น ์์ฑ, ์ปจํ ์คํธ ์์ง ๋ก์ง Core modules, kubectl integration, context gathering |
| ์์งํ@tony | Core Dev / Frontend | ๋์๋ณด๋ UI/UX, ๋ฆฌ์์ค ํ์ด๋ผ์ดํ /์ํ ์๊ฐํ, ์ฑ UI(๋ํ/ํ์คํ ๋ฆฌ/์ถ์ฒ ์ก์ ) Dashboard UI/UX, highlighting, chat experience |
| ๋ฐฐ์์@seoeun | DevOps / Docs | CI/CD, ๋ฆด๋ฆฌ์ฆ/๋ฒ์ ์ ์ฑ , ๋น๋/๋ฐฐํฌ ํ์ดํ๋ผ์ธ, ํ ์คํธ ํ๊ฒฝ(Kind/k3d) ๊ตฌ์ฑ, ๊ณต์ ๊ฐ์ด๋, ๋ฆด๋ฆฌ์ฆ ๋ ธํธ CI/CD, release/versioning, build & deploy pipelines, test infra, Docs, onboarding, release notes, community ops |
2.1 RACI
- Product Direction / Roadmap: A(์ต์ข ์ฑ ์)=๊น์์ฃผ, R(์คํ)=์ ์, C(์๋ฌธ)=๊ณฝ์ฑํ, I(๊ณต์ )=์ปค๋ฎค๋ํฐ
- Architecture / Tech Decisions: A=๊ณฝ์ฑํ, R=๊ณฝ์ฑํยท๊นํํธยท์์งํ, C=๊น์์ฃผยท๋ฐฐ์์, I=์ ์
- Release / CI/CD / Quality Gates: A=๋ฐฐ์์, R=๋ฐฐ์์, C=๊ณฝ์ฑํ, I=์ ์
- Docs / Community / Onboarding: A=๋ฐฐ์์, R=๋ฐฐ์์, C=๊น์์ฃผ, I=์ ์
2.2 ๊ฐ ์ญํ ์ โ์ค์ ์ฐ์ถ๋ฌผ(Deliverables)โ ์์
-
Lead (๊น์์ฃผ)
- ๋ถ๊ธฐ ๋ก๋๋งต, MVP ์๊ตฌ์ฌํญ ๋ฌธ์, ์ฐ์ ์์(Impact/Effort) ๊ธฐ์ค
- ์ธ๋ถ ๋ฐํ/์๊ฐ ์๋ฃ(README/๊ณต์ ์ํค), ํ๋ก์ ํธ ์ด์ ์์น
-
Tech Lead (๊ณฝ์ฑํ)
- ์ํคํ ์ฒ ๋ค์ด์ด๊ทธ๋จ, ๋ชจ๋ ๊ฒฝ๊ณ ์ ์, API/์ธํฐํ์ด์ค ๊ท๊ฒฉ
- PR ๋ฆฌ๋ทฐ ์ฒดํฌ๋ฆฌ์คํธ(๋ณด์/์ฑ๋ฅ/ํ ์คํธ), ์คํ ์์ ์ฅ์น(์น์ธ ํ๋ฆ, dry-run)
-
Core Dev (๊นํํธ, ์์งํ)
- (Backend/CLI) ์์ฐ์ดโkubectl ๋ณํ/์ถ์ฒ, ์ปจํ ์คํธ ์์ง(๋ฆฌ์์ค/์ด๋ฒคํธ/๋ก๊ทธ)
- (Frontend) ๋์๋ณด๋ UI, ๋ฆฌ์์ค ์ ํ/ํ์ด๋ผ์ดํธ, ๋ํ ๊ธฐ๋ก/์ถ์ฒ ์ก์ UX
-
DevOps/Docs (๋ฐฐ์์)
- GitHub Actions/CI, ๋ฆด๋ฆฌ์ฆ ์๋ํ, ๋ฆฐํธ/ํ ์คํธ/๋ณด์์ค์บ
- demo ํ๊ฒฝ(Kind/k3d/minikube), ๋ฒ์ /ํ๊ทธ ์ ๋ต, ๋ฐฐํฌ ๋งค๋ด์ผ
- Docs, Issue/PR ํ ํ๋ฆฟ, ๋ฆด๋ฆฌ์ฆ ๋ ธํธ
3. Tech Stack
- Core-Language: Go
- Frontend: HTML, CSS, JavaScript
- Backend: Kubernetes API, AI Service Layer (LLM integration)
- Infra: Kubernetes, Docker, Helm
- Database: SQLite
- AI / ML: Ollama, Embedded LLM, LLM Providers(OpenAI, Anthropic, Google Gemini)
- Communication: Discord, GitHub Issues, Slack
4. Roadmap
- Phase 1: MVP ์๊ตฌ์ฌํญ ์ ์ (MVP Requirement Definition)
- Phase 2: ํต์ฌ ๋ชจ๋ ๊ฐ๋ฐ ๋ฐ ์ํ ํ ์คํธ (Core Module Dev & Alpha Test)
- Phase 3: ์ถ๊ฐ ๋ชจ๋ ๊ฐ๋ฐ ๋ฐ ์ํ ํ ์คํธ (Teleport , ๊ฐ๋๋ ์ผ, Infra Topology, Daily Report Scheduler. etc)
- Phase 4: ๊ธ๋ก๋ฒ ์ปค๋ฎค๋ํฐ ๊ณต๊ฐ (Global Community Launch)
5. ์ฐธ์ฌ ๋ฐฉ๋ฒ (How to Contribute)
- Issues: ๋ฒ๊ทธ๋ ๊ธฐ๋ฅ ์ ์์ GitHub Issues๋ฅผ ํ์ฉํ์ธ์. (Please use GitHub Issues for bug reports or feature requests.)
- PRs: ๋ชจ๋ Pull Request๋ Tech Lead์ ๊ฒํ ํ ๋ณํฉ๋ฉ๋๋ค. (All PRs will be merged after review by the Tech Lead.)
- Guide: [CONTRIBUTING.md] ํ์ผ์ ์ฐธ๊ณ ํ์ธ์. (Please refer to the [CONTRIBUTING.md] file.)
- Discord (Official): [KubeAI Invite Link]
- KR: ์ค์๊ฐ ์ํต ๋ฐ ๊ธฐ์ ์ง์์ ์ํ ์ฑ๋์ ๋๋ค.
- EN: Official channel for real-time communication and technical support.
6. ๋ฆฌ์์ค ๋ฐ ๋งํฌ (Resources & Links)
- GitHub Repository: [Link]
- Docs: [Architecture / API Specs](https://github.com/kube-ai-dashbaord/kube-ai-dashboard-cli/blob/main/docs/ARCHITECTURE.md)
| This is a space where knowledge is not merely consumed, but respected, sovereign, and connectedโshared together with cloud industry professionals (Bros).|
| ์ง์์ด ์๋น๋์ง ์๊ณ ์กด์คยท์ฃผ๊ถ๋ณด์ฅยท์ฐ๊ฒฐ๋๋ ๊ณต๊ฐ์ผ๋ก ํด๋ผ์ฐ๋ ํ์ ์ ๋ฌธ๊ฐ(Bro)์ ํจ๊ป ๊ณต์ ํ๊ณ ์์ต๋๋ค. |
